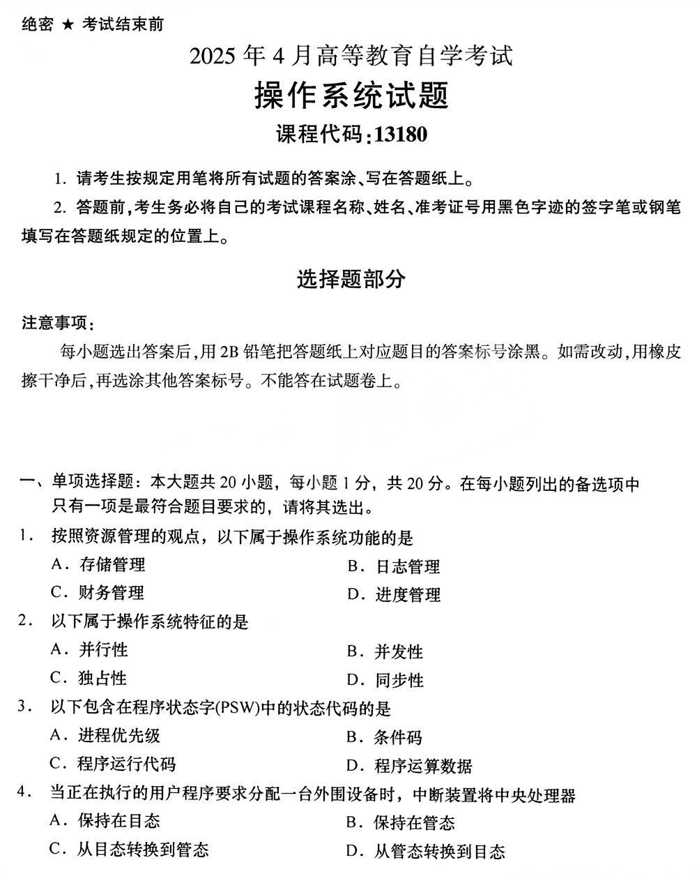
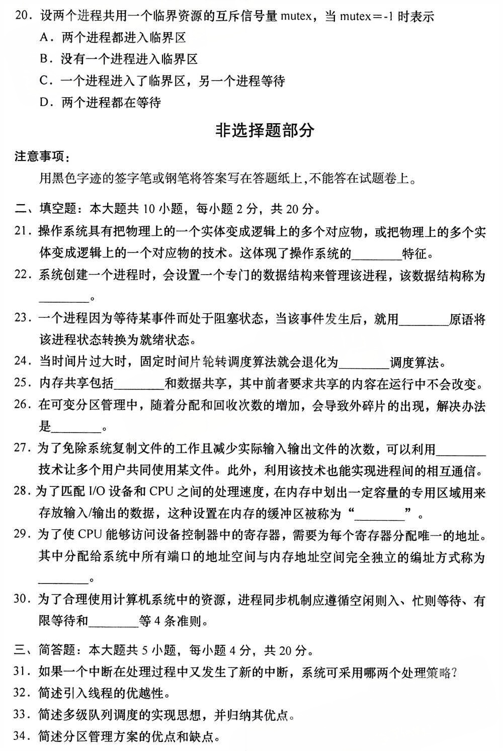
2025年4月四川自考13180《操作系统》试题
本文标签:四川自考 工学类 2025年4月四川自考13180《操作系统》试题
转载请注明:文章转载自(http://www.sczk.sc.cn)

-
下一篇:暂无
《四川自考网》免责声明:
(一)由于考试政策等各方面情况的不断调整与变化,本网站所提供的考试信息仅供参考,请以省考试院及院校官方发布公布的正式信息为准。
(二)本站文章内容信息来源出处标注为其他平台的稿件均为转载稿,免费转载出于非商业性学习目的,版权归原作者所有。如您对内容、版权等问题存在异议请与本站联系,我们会及时进行处理解决。联系邮箱:812379481@qq.com
相关《2025年4月四川自考13180《操作系统》试题》的文章











